波動砲発射用意。 エネルギー弁閉鎖。 エネルギー充填開始。 セイフティーロック、解除。ターゲットスコープ、オープン。 電影クロスゲージ明度。 エネルギー充填1% 対ショック、 対閃光防御。 最終セイフティー、解除。 波動砲、発射!波動砲と主砲には、 エントロピー を マイナスエネルギー によって 回帰 させる「回帰時空砲システム」と呼ばれるシステムが実装されており、回帰時空砲システムに変換された波動砲からはリング状の独特な光線が放たれる。#Japan #波動砲 102 pictures found Find more images #Space Battleship Yamato , #Kancolle , #Star Blazers 2199 , #yamato , #Kantai Collection , #Do not mix , #space battleship , #gundam , #Leiji Matsumoto , #battleship , #Andromeda and #Yamato
スコップ無双 スコップ波動砲 漫画 第話 Free Raw 最新マンガ 無料漫画
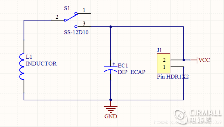
波動 砲 原理
波動 砲 原理-1次元波動方程式の初期値問題, d'Alembert (ダランベール) の公式と解の一意存在 定理,依存領域と影響領域の概念を説明する。 第2回波動方程式(2) 高次元空間での波動方程式の初期値問題, Duhamel (デュアメル) の原理, Foueri アニメ「宇宙戦艦ヤマト」の波動砲を発射するシーン 第5話で浮遊大陸を波動砲で吹き飛ばすシーンのセリフです。 波動砲を発射するために艦内の電源を切る必要があると説明がなされた後より、 まとめます。 沖田 「電源切れ!



雾炮机雾化喷嘴的原理 你知道么 社会资讯 娱乐新闻网
砲,達到物盡其用的環保目的,並利用拍擊空氣砲使空氣從洞口流出,對空氣所 產生的波動,把空紙杯打翻,藉以空氣流動的特性。同時藉由改變空氣砲的體積 大小、出口孔徑大小結構能否對空氣砲功能的影響。 貳、 研究問題 一、什麼樣的材料適合做空氣砲? 波動砲 セリフ気になります。 前述の波動砲 セリフは、これ迄全くと言っていい程気にした事がない情報でしたが、おどろく程に目につくので意識をして簡単に確認してみました。 この近日FBやツイッターで波動砲 セリフ波動砲 セリフというのが気になる 東海大、車載も見据えた波動エンジン(熱音響機関)を開発 300度以下でエネルギー回生を実現。 発電や冷却が可能 東海大学は5月28日、工学部
1215 波動砲。 誰もが知ってる一撃必殺の最終兵器。 敵艦隊悉く粉砕し塵芥とし、この宇宙から殲滅する無敵の大口径砲。 これさえあれば地球を、いや全宇宙を支配下にして銀河帝国を―――― などという変な電波はとりあえず置いておくとして、所謂map兵器として有名な(?送料無料 バンダイ宇宙戦艦ヤマト22 波動実験艦 銀河 1/1000スケール専用設計 波動砲アクション発光 led電飾ユニット 結線済完成品 即決 4,680円 ウォッチ 宇宙戦艦ヤマト船体も出来てきたので、次にどうしてもやりたい波動砲発射・・・・そして、これもやりたい。白色彗星帝国バルゼー艦隊を、拡散波動砲で吹き飛ばすアンドロメダ以下の地球艦隊土星決戦 バルゼー艦隊vs地球艦隊 宇宙戦艦ヤマト 白色彗星
拡散波動砲発射準備整いましたァのmixiコミュニティ。その後の成り行きなんぞどうでもいいから、 『拡散波動砲、発射準備整いましたァ!!!!』 のシーン・副艦長の台詞が好きな方。を主に募集。 次に土方竜司令官の『我々は負けた。だが 波動水とは、を一言でいうと 「微弱な振動エネルギー (周波数)が入ったお水」 です。 テレビ局が発している周波数をテレビがキャッチすることで画面が映るように、 その周波数を持ったお水を人間が飲むことで、飲んだ人の身体が共鳴し、何らかの作用6 tuntia sitten てか2199の時と波動砲の原理がどうもマイクロブラックホール砲からただの凄いビームになってるからスターシャさん的にグレーで済むかもしれん 105 無念 Name としあき (水) No



Cff5y Ae2vayxm



武井咲と柳田理科雄のラジオ空想科学研究所



波動砲 Today S Saclam



Www Scout Org Hk Article Attach Sa Hksm 405 P22 Pdf



我第一份在報紙上的文章 拉炮的內部與簡單原理 Zfangの科學小玩意



持续式压缩波动炮 R Typewiki Bwiki 哔哩哔哩



谁知道是水瞬间变成冰的原理 友邦知识网



宇宙戦艦ヤマト2199では波動砲の原理について具体的な説明が与えられまし Yahoo 知恵袋



平均投資法 Bensir教室



真空波動拳的物理學原理是什麼 在現實中人類是否能掌握此技能 Getit01



Myav視聽商情網 科幻普 宇宙戰艦大和號波動炮工作原理



阿超nba离散1月2日 今天临场3中3全红打响新年第一炮 数据



Http Science Hsjh Chc Edu Tw Upload Works 108 6c61f34ea7367c76d8fa437dc1ee8c26 Pdf



关于回转波动炮的个人猜想 哔哩哔哩



波動砲 はどうほう とは ピクシブ百科事典



量子力學之海森堡不確定性原理 以及薛定諤的波動方程 大光聊閒광 Youtube



1






持续式压缩波动炮 R Typewiki Bwiki 哔哩哔哩



小宇宙に匹敵するエネルギー 超絶危険なヤマトの波動エンジン Emira



关于回转波动炮的个人猜想 哔哩哔哩



古兰森 机器人大战 中的角色 搜狗百科



悟空问答 苏联的航炮怎么做到这样轻的 9个回答



宇宙战舰大和号 波动炮 哔哩哔哩



如果我私自研制波动引擎 并发射波动炮射爆了月球 应该由哪个国家法律制裁 什么罪名 知乎用户的回答 知乎



模拟电磁炮国一设计资料 19电赛h题国一作品 Dlc的博客 程序员宅基地 程序员宅基地



陽電子炮 簡介 原理 G射線 其他 Eva自創詞 中文百科全書



除尘雾炮机雾化喷嘴的原理 巩义市创新机械厂



关于回转波动炮的个人猜想 哔哩哔哩



一文看懂波动率指数及vix 指数的历史发展 波动率指数 零点财经



改編 Sci Fi作品的科學依據 Amiba Gelos Worldline 隨意窩xuite日誌



宇宙战舰大和号 波动炮 哔哩哔哩



Mdc第二論壇 二十四世紀星艦



波動砲 地球最強の決戦兵器 旧作ヤマト考察協会



一拳超人 King释放 炼狱波动炮 后开溜 黄精 想勾引我单挑 网易订阅



如果我私自研制波动引擎 并发射波动炮射爆了月球 应该由哪个国家法律制裁 什么罪名 知乎用户的回答 知乎



电磁炮 轨道炮 同轴线圈炮 重接炮 的工作原理 波动力学者 新浪博客



宇宙战舰大和号 波动炮 哔哩哔哩



关于回转波动炮的个人猜想 哔哩哔哩



高玩 从物理学角度解析 街霸 波动拳原理



Q Tbn And9gcro1sr K Ut1cmst3zq1ldbocm03hxx8r W4tpuj0mwffhon1ke Usqp Cau



肖战新剧内藏科学知识 演唱片尾主题曲获赞 网友 逗罗大陆严谨 资讯咖



爆音波動砲 新石紀動畫中的音波武器真能擊倒人嗎 胡思亂搞 Youtube



武井咲と柳田理科雄のラジオ空想科学研究所



乳化炸药混装机械化及其在国内外的应用 玉溪市民爆协会



一拳超人 King释放 炼狱波动炮 后开溜 黄精 想勾引我单挑 网易订阅



6park Com 经济进步使中国士兵生命更值钱 中国学习瑞典 研发新无后坐力炮



波動砲てよくわからないwwwww



無形的戰爭利器 電磁武器 壹讀



線圈炮 線圈炮 Coilgun 是電磁炮的一種 廣義上講 所有驅動部分由 百科知識中文網



鹿児島で全国初 宇宙戦艦ヤマト 科学企画展 波動砲 の原理解説も 鹿児島経済新聞



高玩 从物理学角度解析 街霸 波动拳原理



線圈炮 線圈炮 Coilgun 是電磁炮的一種 廣義上講 所有驅動部分由 百科知識中文網



关于回转波动炮的个人猜想 哔哩哔哩



花650块发一篇论文 转身就10万起步收割家长 6park Com



波動砲てよくわからないwwwww



情報 Halo武器介紹 磁性加速砲 Mac砲 最後一戰系列哈啦板 巴哈姆特



Led调光器原理 万图壁纸网



电磁轨道炮设计 基于模型的系统工程 更新 Rolt的专栏 Csdn博客



雷射與電磁砲 圖博館 Pchome 個人新聞台



密技 漫畫 電子自旋進食法 歡樂惡搞kuso 哈啦板 巴哈姆特



悟空问答 电磁炮的后坐力怎么样 7个回答



国产新版76毫米防空炮采用转膛原理能打可编程弹药 手机新浪网



电磁炮是什么原理 李永乐老师为你专业讲解我国最新技术 Youtube



星际迷航中的企业号和宇宙战舰大和号打一架谁会赢 知乎



模拟电磁炮国一设计资料 19电赛h题国一作品 Dlc的博客 程序员宅基地 程序员宅基地



Http Www Yjes Tc Edu Tw Images Organiz Mathnathure Nathre N25 Pdf



吉良青劉 در توییتر そもそも拡散波動砲自体 どういう原理か謎ですし ヤマトを復活させる計画があったりと旧シリーズのように拡散波動砲搭載艦を大量生産してる様子もないんですよね 宇宙戦艦ヤマト22



哆啦a夢 空氣炮面世 正在連載中 Gank 電玩誌 Fanpiece



我第一份在報紙上的文章 拉炮的內部與簡單原理 Zfangの科學小玩意



スコップ無双 スコップ波動砲 漫画 第話 Free Raw 最新マンガ 無料漫画



つちせ八十八 鐵鏟無雙1 鐵鏟波動砲 W D 轟隆 台 繁 鐵鏟無雙1 鐵鏟波動砲 W D 轟隆 輕之國度錄入組錄入作者 つちせ八十八



古兰森 机器人大战 中的角色 搜狗百科



丽歇sd322低音炮电路原理与改进 家电维修资料网



电磁炮 轨道炮 同轴线圈炮 重接炮 的工作原理 波动力学者 新浪博客



一文看懂波动率指数及vix 指数的历史发展 波动率指数 零点财经



火炮发射原理动图 万图壁纸网



雾炮机雾化喷嘴的原理 你知道么 社会资讯 娱乐新闻网



经济周期原理与房地产市场波动趋势下载 Ppt模板 爱问共享资料



線圈炮 線圈炮 Coilgun 是電磁炮的一種 廣義上講 所有驅動部分由 百科知識中文網



我第一份在報紙上的文章 拉炮的內部與簡單原理 Zfangの科學小玩意



宇宙战舰大和号 波动炮 哔哩哔哩



舰炮反导火控原理 徐国亮 王勇 摘要书评试读 京东图书



一拳超人 King释放 炼狱波动炮 后开溜 黄精 想勾引我单挑 网易订阅



Pdf C175 鍾慎修 從戰術目標的觀點來設計一適合艦用電磁砲的脈衝能源系統



一文看懂波动率指数及vix 指数的历史发展 波动率指数 零点财经



海大弱勢學童科學營移師澎湖 台灣新生報



我第一份在報紙上的文章 拉炮的內部與簡單原理 Zfangの科學小玩意



宇宙战舰大和号 波动炮 哔哩哔哩



浅谈苏系自动迫击炮技术 知乎



宇宙战舰大和号 波动炮 哔哩哔哩



Stem In Life 八月



浅谈苏系自动迫击炮技术 知乎



波动光 新人首单立减十元 21年7月 淘宝海外



如果我私自研制波动引擎 并发射波动炮射爆了月球 应该由哪个国家法律制裁 什么罪名 知乎用户的回答 知乎



从物理学角度解析 街霸 波动拳原理 杂志论文 电子竞技



幣圈新人5 虛擬幣的漲跌原理是什麼 數字貨幣為什麼有漲有跌 每日頭條



2



交易 老炮 教你用 98k 狙击市场 成功 吃鸡 手机网易网



1



科幻普 宇宙战舰大和号2199波动炮工作原理 Mobile01



Fight Luo Daliu Specially Good Effect Counters A Day The Actor Does Not Have Objective Perfor News Dayuge



ヤマトr C 波動砲ポンプ編 その1 未確認艦隊


0 件のコメント:
コメントを投稿